跳转到主要内容

北京地区2026年二级建造师网上报名通知


北京市2026年度二级建造师执业资格考试定于5月30日、31日举行,报名相关安排如下:

北京市人力资源和社会保障局官网“人事考试服务频道”https://rsj.beijing.gov.cn/ywsite/bjpta/“考试报名”栏目

报名安排
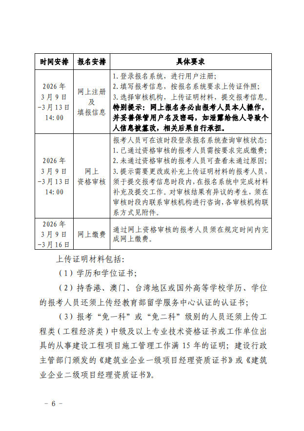
提交报名信息时间:2026年3月9日-3月13日14:00
网上资格审核时间:2026年3月9日-3月13日14:00
已在北京地区成功报考过二级建造师执业资格考试且报考级别不变的人员和报考级别为增专业的人员无需资格审核,提交信息成功后即可缴费;其余人员须进行资格审核,审核通过后方可缴费。
网上缴费时间:2026年3月9日-3月16日
 
本项考试不设置补报名或补缴费环节,错过提交报名信息时段或缴费时段的,均视为放弃报名。缴费成功方为报名成功,报名成功后已缴费用不予退还。
 
 
重要提示

1.具体考试报名条件、专业和科目设置、收费标准、成绩管理等事宜,请登录北京市人力资源和社会保障局官网-“人事考试服务频道”-“考试通知”栏目,查看本项考试报名文件。

2.网上报名务必由报考人员本人操作,切勿委托他人或机构填写报名信息;报考人员应妥善保管用户名及密码,如泄露给他人导致个人信息被篡改,相关后果自行承担。

3.本项考试实行网上资格审核,不设置现场审核,报考人员应及时登录报名服务平台查看审核状态,如对审核结果有异议,须在规定时间内与审核机构联系,联系电话详见考试报名文件。

4.本次考试考场资源全市统筹安排,具体考试地点以准考证为准。

5.报考人员报名时如遇问题,可登录“人事考试服务频道”-“服务指南”栏目,点击查看“问题解答”。

 

1

1

 

1

1

 

1

1

 

1

1

 

1


大展培训学校微信公众号二唯码

关注《大展培训学校》公众号,获取最新建筑界最新动态

大展建造人才微信公众号二唯码

关注《大展建筑人才网》公众号,获取最新招聘、求职信息